框架常见面试题
1、Spring面试题
spring是什么
- 轻量级的开源的J2EE框架。它是一个容器框架,用来装javabean(java对象),中间层框架(万能胶)可以起一个连接作用,比如说把Struts和hibernate粘合在一起运用,可以让我们的企业开发更快、更简洁
- Spring是一个轻量级的控制反转(IoC)和面向切面(AOP)的容器框架
- 从大小与开销两方面而言Spring都是轻量级的。
- 通过控制反转(IoC)的技术达到松耦合的目的
- 提供了面向切面编程的丰富支持,允许通过分离应用的业务逻辑与系统级服务进行内聚性的
谈谈你对AOP的理解
- 将程序中的交叉业务逻辑(比如安全,日志,事务等),封装成一个切面,然后注入到目标对象(具体业务逻辑)中去。AOP可以对某个对象或某些对象的功能进行增强,比如对象中的方法进行增强,可以在执行某个方法之前额外的做一些事情,在某个方法执行之后额外的做一些事情

1657770188634
谈谈你对IOC的理解
- IOC容器:
- 实际上就是map,里面存的是各种对象(在XML里配置的bean节点,@respository,@service,@controller,@component),在项目启动的时候会读取配置文件里面的bean节点,根据全限定类名使用反射创建对象放到map里,扫描到打上上述注解的类还是通过反射的方式创建对象放到map里面。
- 控制反转:
- 没有引入IOC容器之前,对象A依赖于对象B,那么对象A在初始化或者运行到某一点的时候,自己必须去主动创建对象B或者使用已经创建的对象B,无论是创建还是使用对象B,控制权都在A类。
- 引入IOC容器后,对象A和对象B之间失去了直接联系,当对象A运行到需要对象B的时候,IOC容器会主动创建对象B注入到对象A所需要的地方。通过前后对比,不难看出:对象A获得依赖对象B的过程,由主动行为变为了被动行为,控制权颠倒过来了,这就是控制反转。
- 依赖注入:
- “获得依赖对象的过程被反转了”。控制被反转之后,获得依赖对象的过程由自身管理变成了由IOC容器自动注入。依赖注入是实现IOC的方法,就是由IOC在运行期间,动态的将某种依赖关系注入到对象之中。
依赖注入的方式有几种
- 构造器注入
- setter方法注入
- 工厂注入
- 静态工厂注入
SpringMVC常用的注解有哪些?
- @RequestMapping:用于处理请求 url 映射的注解,可用于类或方法上。用于类上,则表示类中的所有响应请求的方法都是以该地址作为父路径。
- @RequestBody:注解实现接收http请求的json数据,将json转换为java对象。
- @ResponseBody:注解实现将conreoller方法返回对象转化为json对象响应给客户。
描述一下Spring Bean的生命周期?
- 解析类得到BeanDefinition
- 如果有多个构造方法,则要推断构造方法
- 确定好构造方法后,进行实例化得到一个对象
- 对对象中的加了@Autowired注解的属性进行属性填充
- 回调Aware方法,比如BeanNameAware,BeanFactoryAware
- 调用BeanPostProcessor的初始化前的方法
- 调用初始化方法
- 调用BeanPostProcessor的初始化后的方法,在这里会进行AOP
- 如果当前创建的bean是单例的则会把bean放入单例池
- 使用bean
- Spring容器关闭时调用DisposableBean中destory()方法
解释下Spring支持的几种bean的作用域。
- singleton:默认,每个容器中只有一个bean的实例,单例的模式由BeanFactory自身来维护。该对象的生命周期是与Spring IOC容器一致的(但在第一次被注入时才会创建)。
- prototype:为每一个bean请求提供一个实例。在每次注入时都会创建一个新的对象
- request:bean被定义为在每个HTTP请求中创建一个单例对象,也就是说在单个请求中都会复用 这一个单例对象。
- session:与request范围类似,确保每个session中有一个bean的实例,在session过期后,bean 会随之失效。
- application:bean被定义为在ServletContext的生命周期中复用一个单例对象。
- websocket:bean被定义为在websocket的生命周期中复用一个单例对象。
- global-session:全局作用域,global-session和Portlet应用相关。当你的应用部署在Portlet容器中工作时,它包含很多portlet。如果你想要声明让所有的portlet共用全局的存储变量的话,那么这全局变量需要存储在global-session中。全局作用域与Servlet中的session作用域效果相同。
Spring框架中的单例Bean是线程安全的么
- Spring中的Bean默认是单例模式的,框架并没有对bean进行多线程的封装处理。
- 如果Bean是有状态的 那就需要开发人员自己来进行线程安全的保证,最简单的办法就是改变bean的作用域 把 "singleton"改为’‘protopyte’ 这样每次请求Bean就相当于是 new Bean() 这样就可以保证线程的安全了。
Spring框架中都用到了哪些设计模式?
- 简单工厂:由一个工厂类根据传入的参数,动态决定应该创建哪一个产品类。
- 单例模式:保证一个类仅有一个实例,并提供一个访问它的全局访问点
- 适配器模式:Spring定义了一个适配接口,使得每一种Controller有一种对应的适配器实现类,让适配器代替 controller执行相应的方法。这样在扩展Controller时,只需要增加一个适配器类就完成了SpringMVC的扩展
- 装饰器模式:动态地给一个对象添加一些额外的职责。就增加功能来说,Decorator模式相比生成子类更为灵活。
- 动态代理: 切面在应用运行的时刻被织入。一般情况下,在织入切面时,AOP容器会为目标对象创建动态的创建一个代理对象。SpringAOP就是以这种方式织入切面的。
spring事务传播机制
- 多个事务方法相互调用时,事务如何在这些方法间传播
- REQUIRED(Spring默认的事务传播类型):如果当前没有事务,则自己新建一个事务,如果当前存在事务,则加入这个事务
- SUPPORTS:当前存在事务,则加入当前事务,如果当前没有事务,就以非事务方法执行
- MANDATORY:当前存在事务,则加入当前事务,如果当前事务不存在,则抛出异常。
- REQUIRES_NEW:创建一个新事务,如果存在当前事务,则挂起该事务。
- NOT_SUPPORTED:以非事务方式执行,如果当前存在事务,则挂起当前事务
- NEVER:不使用事务,如果当前事务存在,则抛出异常
- NESTED:如果当前事务存在,则在嵌套事务中执行,否则REQUIRED的操作一样(开启一个事务)
Spring 事务实现方式
- 编程式事务管理:这意味着你可以通过编程的方式管理事务,这种方式带来了很大的灵活性,但很难维护。
- 声明式事务管理:这种方式意味着你可以将事务管理和业务代码分离。你只需要通过注解或者XML配置管理事务。
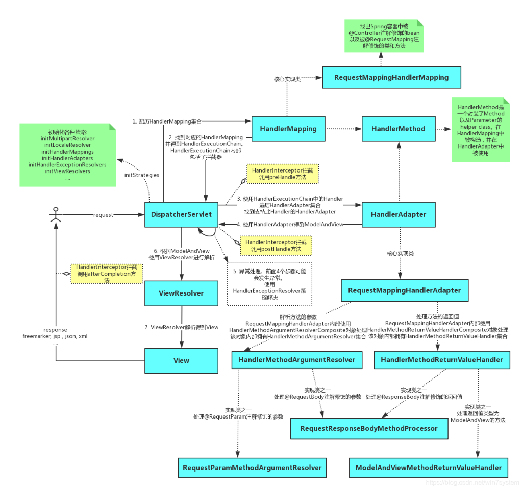
SpringMVC工作流程
- 用户发送请求至前端控制器 DispatcherServlet。
- DispatcherServlet 收到请求调用 HandlerMapping 处理器映射器。
- 处理器映射器找到具体的处理器(可以根据 xml 配置、注解进行查找),生成处理器及处理器拦截器(如果有则生成)一并返回给 DispatcherServlet。
- DispatcherServlet 调用 HandlerAdapter 处理器适配器。
- HandlerAdapter 经过适配调用具体的处理器(Controller,也叫后端控制器)
- Controller 执行完成返回 ModelAndView。
- HandlerAdapter 将 controller 执行结果 ModelAndView 返回给 DispatcherServlet。
- DispatcherServlet 将 ModelAndView 传给 ViewReslover 视图解析器。
- ViewReslover 解析后返回具体 View。
- DispatcherServlet 根据 View 进行渲染视图(即将模型数据填充至视图中)。
- DispatcherServlet 响应用户。

1657769398167
2、springboot面试题
Spring Boot 优点
- 独立运行
- 简化配置
- 无代码生成和xml配置
- 应用监控
Spring Boot 的核心注解是哪个?它主要由哪几个注解组成的?
- @SpringBootApplication,它也是 Spring Boot 的核心注解,主要组合包含了以下 3 个注解:
- @SpringBootConfifiguration:组合了 @Confifiguration 注解,实现配置文件的功能。
- @EnableAutoConfifiguration:打开自动配置的功能,也可以关闭某个自动配置的选项,如关闭数据源自动配置功能: @SpringBootApplication(exclude = { DataSourceAutoConfifiguration.class })。
- @ComponentScan:Spring组件扫描。
Spring Boot、Spring MVC和Spring有什么区别
- 供AOP机制弥补OOP的代码重复问题、更方便将不同类不同方法中的共同处理抽取成切面、自动注入给方法执行,比如日志、异常等
- springmvc是spring对web框架的一个解决方案,提供了一个总的前端控制器Servlet,用来接收请求,然后定义了一套路由策略(url到handle的映射)及适配执行handle,将handle结果使用视图解析技术 生成视图展现给前端
- springboot是spring提供的一个快速开发工具包,让程序员能更方便、更快速的开发spring+springmvc应用,简化了配置(约定了默认配置),整合了一系列的解决方案(starter机制)、redis、mongodb、es,可以开箱即用
什么是嵌入式服务器?为什么要使用嵌入式服务器?
- 节省了下载安装tomcat,应用也不需要再打war包,然后放到webapp目录下再运行
- 只需要一个安装了 Java 的虚拟机,就可以直接在上面部署应用程序了
- springboot已经内置了tomcat.jar,运行main方法时会去启动tomcat,并利用tomcat的spi机制加载springmvc
3、SpringCloud面试题
什么是Spring Cloud?
- Spring Cloud是一系列框架的有序集合。它利用Spring Boot的开发便利性巧妙地简化了分布式系统基础设施的开发,如服务发现注册、配置中心、消息总线、负载均衡、断路器、数据监控等,都可以用Spring Boot的开发风格做到一键启动和部署。Spring Cloud并没有重复制造轮子,它只是将目前各家公司开发的比较成熟、经得起实际考验的服务框架组合起来,通过Spring Boot风格进行再封装屏蔽掉了复杂的配置和实现原理,最终给开发者留出了一套简单易懂、易部署和易维护的分布式系统开发工具包。
分布式id生成方案
- uuid
- 数据库自增序列
- 基于redis,zk等中间件生成
- 雪花算法
TCC分布式事务
- TCC(补偿事务):Try、Confirm、Cancel
- 针对每个操作,都要注册一个与其对应的确认和补偿(撤销)操作 Try操作做业务检查及资源预留,Confirm做业务确认操作,Cancel实现一个与Try相反的操作既回滚操作。TM首先发起所有的分支事务的try操作,任何一个分支事务的try操作执行失败,TM将会发起所有分支事务的Cancel操作,若try操作全部成功,TM将会发起所有分支事务的Confirm操作,其中Confirm/Cancel操作若执行失败,TM会进行重试。
- TCC模型对业务的侵入性较强,改造的难度较大,每个操作都需要有 try 、 confirm 、 cancel 三个接 口实现.
- confirm 和 cancel 接口还必须实现幂等性。
如何实现接口的幂等性
- 唯一id。每次操作,都根据操作和内容生成唯一的id,在执行之前先判断id是否存在,如果不存在则执行后续操作,并且保存到数据库或者redis等。
- 服务端提供发送token的接口,业务调用接口前先获取token,然后调用业务接口请求时,把token携带过去,务器判断token是否存在redis中,存在表示第一次请求,可以继续执行业务,执行业务完成后,最后需要把redis中的token删除
- 建去重表。将业务中有唯一标识的字段保存到去重表,如果表中存在,则表示已经处理过了
- 版本控制。增加版本号,当版本号符合时,才能更新数据
- 状态控制。例如订单有状态已支付 未支付 支付中 支付失败,当处于未支付的时候才允许修改为支付中等
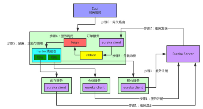
springcloud核心组件及其作用

1657770731644 Eureka:服务注册与发现
注册:每个服务都向Eureka登记自己提供服务的元数据,包括服务的ip地址、端口号、版本号、通信协议等。eureka将各个服务维护在了一个服务清单中(双层Map,第一层key是服务名,第二层key是实例名,value是服务地址加端口)。同时对服务维持心跳,剔除不可用的服务,eureka集群各节点相互 注册每个实例中都有一样的服务清单。
发现:eureka注册的服务之间调用不需要指定服务地址,而是通过服务名向注册中心咨询,并获取所有服务实例清单(缓存到本地),然后实现服务的请求访问。
Ribbon:
服务间发起请求的时候,基于Ribbon做负载均衡,从⼀个服务的多台机器中选择⼀台 (被调 用方的服务地址有多个),Ribbon也是通过发起http请求,来进行的调用,只不过是通过调用服务名的地址来实现的。虽然说Ribbon不用去具体请求服务实例的ip地址或域名了,但是每调用一个接口都还要手动去发起Http请求
Feign:
基于Feign的动态代理机制,根据注解和选择的机器,拼接请求URL地址,发起请求 ,简化服务间的调用,在Ribbon的基础上进行了进一步的封装。单独抽出了一个组件,就是Spring Cloud Feign。在引入Spring Cloud Feign后,我们只需要创建一个接口并用注解的方式来配置它,即可完成对服务提供方的接口绑定。
Hystrix:
发起请求是通过Hystrix的线程池来⾛的,不同的服务⾛不同的线程池,实现了不同服务调⽤的隔离,通过统计接口超时次数返回默认值,实现服务熔断和降级
Zuul:
如果前端、移动端要调⽤后端系统,统⼀从Zuul⽹关进⼊,由Zuul⽹关转发请求给对应的服务,通过与Eureka进行整合,将自身注册为Eureka下的应用,从Eureka下获取所有服务的实例,来进行服务的路由。Zuul还提供了一套过滤器机制,开发者可以自己指定哪些规则的请求需要执行校验逻辑,只通过校验逻辑的请求才会被路由到具体服务实例上,否则返回错误提示。
谈谈服务降级、熔断、服务隔离

img
服务雪崩效应产生的原因

img
SpringBoot和SpringCloud的区别?
- SpringBoot专注于快速方便的开发单个个体微服务。
- SpringCloud是关注全局的微服务协调整理治理框架,它将SpringBoot开发的一个个单体微服务整 合并管理起来,
- 为各个微服务之间提供,配置管理、服务发现、断路器、路由、微代理、事件总线、全局锁、决策 竞选、分布式会话等等集成服务
- SpringBoot可以离开SpringCloud独立使用开发项目, 但是SpringCloud离不开SpringBoot ,属于依赖的关系.
- SpringBoot专注于快速、方便的开发单个微服务个体,SpringCloud关注全局的服务治理框架
说说 RPC的实现原理
首先需要有处理网络连接通讯的模块,负责连接建立、管理和消息的传输。其次需要有编 解码的模块,因为网络通讯都是传输的字节码,需要将我们使用的对象序列化和反序列 化。剩下的就是客户 端和服务器端的部分,服务器端暴露要开放的服务接口,客户调用服 务接口的一个代理实现,这个 代理实现负责收集数据、编码并传输给服务器然后等待结果 返回。
解决分布式系统中,服务之间的调用问题。
远程调用时,要能够像本地调用一样方便,让调用者感知不到远程调用的逻辑。
